花生日记涉嫌传销被罚没7456万元,明年还要在美上市
花生日记涉嫌传销被罚没7456万元,明年还要在美上市

新京报讯(记者 王子扬)3月18日,新京报记者从广州市市场监督管理局了解到,日前电子商务平台、商品智能导购APP广州花生日记网络科技有限公司(简称“花生日记”)因涉嫌传销(直销)违法行为,其会员层级最多达51级,累计收取佣金超过4.5亿元,被相关部门进行处罚,累计罚没7456万元。
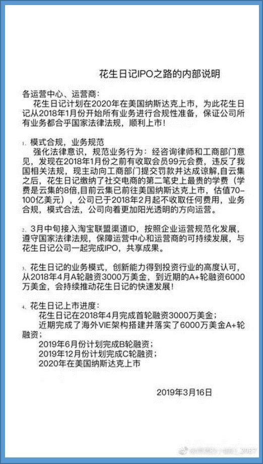
网传的一份《花生日记IPO之路的内部说明》显示,花生日记经咨询相关部门意见,发现2018年1月前曾收取会员99元会费,违反了相关规定。但并未提及会员层级及发展下级的问题。该说明还显示,花生日记计划今年完成B、C两轮融资,并在2020年完成美国纳斯达克上市。
发展会员按层级提取酬金
公开资料显示,花生日记成立于2017年7月,是一款导购类APP,用户可通过平台搜索优惠券,找到优惠券后可从花生日记进入到淘宝等平台购物。从营业额来看,2018年初花生日记总GMV(交易总量)仅为120亿元,然而增长速度惊人,到2018年底,花生日记月度GMV已经达到30亿元,用户规模在5500万左右。
根据穗工商处字[2019]13号行政处罚书显示,广州市市场监督管理局根据上级部门交办线索,于2018年9月25日对花生日记涉嫌传销的违法行为进行立案调查。 经查明:2017年7月28日,花生日记开始上线运营“花生日记”APP平台,平台按照消费者喜好、推广费用金额大小等设置筛选条件,主动选择推介“淘宝联盟”中相关商家的商品信息。平台规定,只有注册成为花生日记会员,才能登录浏览商品信息,并通过平台链接至天猫或淘宝购买商品。
从2017年7月28日至2018年9月25日立案期间,花生日记以平台“运营商”可获取其发展的会员所购买商品一定比例的佣金为诱饵,发展了多个粉丝数量多、流量大的流量运营公司,作为分公司(也称为运营中心),再由分公司去管理运营商,运营商负责发展会员,按照层级提取酬金。
在上述期间,花生日记通过设定“平台(分公司)—运营商—超级会员—超级会员……超级会员”的层级式管理架构,采取多层级佣金计提制度和会员升级费用等手段发展会员。截至2018年9月25日,“花生日记”APP平台形成了31530个以运营商为塔尖的金字塔结构,会员总数达21534555人,其中组织结构达到三级及三级以上层级的会员共有21496085人,占全部会员人数的99.82%,层级最多的链条已经发展至51层。
发展期间,花生日记开始收取“超级会员”费用。花生日记于2017年7月28日至2018年1月15日间,在平台设置规则,规定会员只能领取花生日记平台的优惠券,而超级会员以及运营商才能获得发展他人加入并从下一级会员消费金额中提取佣金的资格。而会员如果希望升级成为超级会员,则需要交纳99元升级费用。
在上述期间,花生日记共发展超级会员7247人,收取费用717453元。 后鉴于有会员投诉,从2018年1月16日起,花生日记修改了上述规则,将会员和超级会员合并,用户一经注册就成为超级会员,不再收取费用。
通过“运营商”大量发展会员
据了解,花生日记制定规则,以平台管理运营商,并以运营商为金字塔顶层各自发展下级超级会员。花生日记最终通过会员消费实现层级计酬,通过各种渠道发展粉丝数量多、流量大的流量运营公司作为分公司,分公司依据与当事人的协议,主要负责发展和管理运营商,并通过微信、微博、朋友圈、快手、抖音等社交平台,以及在线下散发宣传单或宣传手册等方式推广平台,宣传花生日记的经营模式和经营理念。
运营商为花生日记经营模式中的重要一环,其主要作用为通过大量发展下级会员,以获取下级会员消费后的佣金计提。本案中的运营商同时也是“淘宝联盟”旗下的“淘宝客”,且绝大部分为自然人。
运营商的产生,主要通过以下两个途径,一是由分公司直接将其名下有“流量”的成员发展成运营商,配发运营商ID;二是超级会员成长值达到5000点、自愿升级做运营商(成长值的计算规则由当事人制定,主要包括超级会员的引流人数、订单数量、每日登录、完善头像、完善昵称、绑定支付宝等条件)。
超级会员升级成为运营商后,便与原上级的运营商脱钩,其之前直接或间接发展的会员,全部转为其下级,成为新的链条,其可以按照运营商的规则从其下级所有超级会员购物金额提取佣金。
花生日记通过不断重复上述过程,不断有新的超级会员通过发展人员升级成为运营商,从而形成了归属平台的3万多以运营商为金字塔尖、纵深不断发展超级会员的金字塔推荐结构。 运营商通过平台配发的专属“花生日记”邀请码(6至7位,数字和字母组成,如618618、66NNDD),以多种渠道发展他人扫其邀请码,在平台注册为超级会员,成为其下级。 超级会员通过扫码注册后,获得平台提供的专属邀请码,其可不受任何限制以该邀请码邀请他人扫码注册,他人注册成功之后,成为其下级超级会员。该过程不断重复,从而不断产生新的超级会员。
称整改为顺利赴美上市
根据新京报记者获得的一份盖有广州花生日记网络科技有限公司印章的《花生日记关于被行政处罚的声明》显示,相关部门认定花生日记会员发展和层级设计规则与《禁止传销条例》冲突,对公司做出相关处罚。
新京报记者获得的一份花生日记内部说明显示,花生日记经过咨询律师和工商部门意见,发现在2018年1月之前曾收取99元会费,违反了我国相关法规,向工商部门缴纳了罚款,并达成谅解。据了解,此次花生日记被罚150万元,并被没收违法所得7306万余元,累计被罚没7456万余元。

花生日记表示,公司今年3月中旬接入淘宝联盟频道ID,按照企业运营规范化发展,保障营运中心和运营商的可持续发展。
花生日记之所以积极配合监管部门,主要是出于合规合法经营,以达到尽快上市的目的。
2018年4月,花生日记完成A轮融资3000万美元,近日获得A+轮融资6000万美元,并完成海外VIE架构搭建,还计划在2019年6月、12月完成B轮、C轮融资,2020年在美国纳斯达克上市。
3月17日,新京报记者联系花生日记相关负责人进行上述问题核实,截至发稿,尚未收到回复。
新京报记者 王子扬 图片来源 网络截图 编辑 李严 校对 柳宝庆
-
- 盒马调整薪酬福利、员工转签第三方,降本增效背后加速低价化
-
2026-04-10 12:31:25
-
- 西安公寓项目最强盘点!10盘首付30万内可拿下,曲江有俩
-
2026-04-10 12:29:10
-
- 孙颖莎世界排名第1,王曼昱第2,陈梦降至第4,早田希娜第5
-
2026-04-10 12:26:56
-
- 人工智能潮流下的就业狂潮:AI专业人才的璀璨前景
-
2026-04-10 12:24:42
-
- 北京家暴致死案:26岁新娘婚后十个月被虐死,丈夫获刑6年6个月
-
2026-04-10 12:22:27
-
- 80年前的迪士尼动画长片《幻想曲》,论动画和音乐的魅力
-
2026-04-10 12:20:13
-
- 80道家常蒸菜,营养丰富,老少皆宜~
-
2026-04-10 12:17:59
-
- “冷艳美人”张京,放弃北大、清华,成外交翻译,让美方笑容僵持
-
2026-04-09 16:02:03
-
- 深入解析摩羯座的独特特质与魅力:你对他们了解多少?
-
2026-04-09 15:59:48
-
- 深海掠食者:对人类造成最致命伤害的“箱形水母”
-
2026-04-09 15:57:34
-
- 法律科普丨从民法典的角度来看,“父债子偿”是否合法?
-
2026-04-09 15:55:19
-
- 最高种姓“婆罗门”在印度有多神圣?终身有特权,时刻被军队守护
-
2026-04-09 15:53:05
-
- 请留意别错过!陆续发布2024年艺术统考报名时间、统考时间
-
2026-04-09 15:50:50
-
- 宁城县八里罕酒厂“宁城老窖”的那些事,八里罕名气挺大
-
2026-04-09 15:48:36
-
- “南大碎尸案”受害者家属撤诉原因 家属为什么突然撤诉?“南大碎尸案”详情
-
2026-04-09 15:46:21
-
- 原来他是车晓的父亲,所有人都看过他的作品,怪不得车晓大红大紫
-
2026-04-09 15:44:06
-
- “35张”搞笑图片笑出眼泪!搞笑图片大合集来了!!!!!!!
-
2026-04-09 15:41:52
-
- 端午节将至,分享8道家常美食,有荤有素,简单易做,健康又营养
-
2026-04-08 17:36:53
-
- 21张图片告诉你一个不一样的日喀则
-
2026-04-08 17:34:38
-
- 我喜欢的二十本经典文学作品
-
2026-04-08 17:32:24



欧美娱乐圈的殿堂级女演员安姨Julia Ann
中国历代皇帝生平事迹 (9)汉宣帝——刘询