从辉煌到落寞,成都国色天香水上乐园闭园无外乎这5个原因!
从辉煌到落寞,成都国色天香水上乐园闭园无外乎这5个原因!
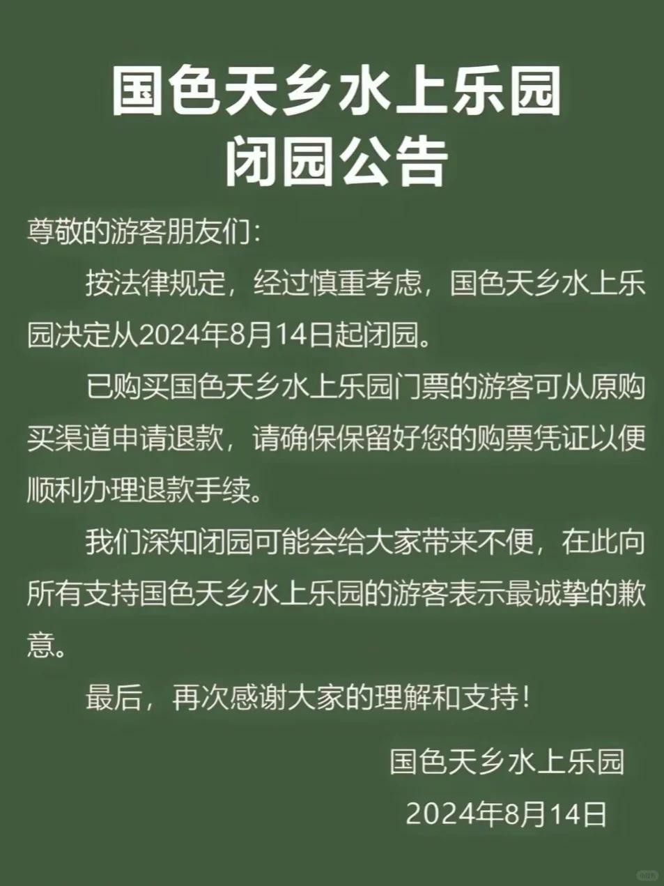
昨天,
朋友圈一张闭园公告刷屏了,
位于成都温江区的国色天香水上乐园毫无征兆,
宣布闭园了,
多少人的青春与回忆哪,
想起读大学那会跨越两个区坐三小时公交去玩水,
太难过了,
夏天还没过完今年还没有去完,
凑热闹的同时也好奇,
玩耍的人很多运营得好好的,
为什么要关闭!?


国色天香水上乐园是世界一流、亚洲最大水准打造,也是西南地区第一家设施最为齐备的水上主题乐园,于2012年6月16日开园,成都市民休闲娱乐有了新的去处,这12年来有多少成都人玩了水上乐园和夜场的,日场成人票150元,儿童票90元,夜场套票优惠至120元/人,而身高1.2米以下的儿童还可享受免费入园的福利,有时候网上还要搞活动,更便宜。




关于闭园的原因,
众说纷纭,
有几点感觉是可信的
1.一位疑似内部的工作人员透露,主要是换老板了,明年做不做不清楚。按照道理来说夏天来水上乐园的人应该不少,但是就去耍了的朋友反应,人确实不算多。
2.说实话,国色天乡的生意整体不算好,每次我走那边过都见不到啥子人。一方面,这里位置有点偏,其他地方过来都有点远。另一方面,不少本地朋友也都表示不敢去,因为这里以前温江的烧人的地方。
3.因为置信破产了,现在在方案重组,游乐园应该还是他们旗下的产业,可能会整改或什么的吧。
4.因为水质差,很多人游了之后得病,要整改。
5.听知情人说老板工资都发不起了,水质也脏,然后要关门。
无论什么原因闭园,
国色天香水上乐园真的是辉煌过,
给许多成都人带来了快乐和欢乐,
人流量最高的时候一天超过了2万人!




不管如何,
网上大部分人对国色天香水上乐园评价蛮高的,
虽然价格有点高,
但确实好玩。
1.它开业我就想去耍,结果现在都要倒闭了,我还没去。
2.国色天乡水质绝对不好,问就是家里有人给他们干这个的
3.初中时候学校组织去玩过一次。这都好多年了,10多年了
4.去了一次 排队排多么久 而且滑滑滑梯这些 还要自己扛气垫爬楼梯
5.去年去过一次,觉得挺好玩的,今年七夕还想去的,怎么都买不上票,跟我说装修了还不信,最后去的欢乐谷。感觉还是国色天香的好玩些。
最后网友贴出,
水上乐园明年还要开,
期待整改后的水上乐园更好,
带来更多欢乐和清凉。

-
- 潮汕传统民俗活动——“拜老爷”
-
2026-02-03 07:58:20
-
- 原福州军区第二政委——刘培善
-
2026-02-03 07:56:05
-
- 动作灵活鸭嘴兽:苏-34歼击轰炸机
-
2026-02-02 04:50:00
-
- 垂直电商平台“山脉户外”获投1800万元
-
2026-02-02 04:47:46
-
- 蚩尤墓里真有蚩尤吗,蚩尤墓掩埋几千年的秘密(至今成谜)
-
2026-02-02 04:45:32
-
- 曾宪植和危拱之,两位坚毅而伟大的女性
-
2026-02-02 04:43:17
-
- 把山楂核制作成文玩手串没那么容易,这3个步骤,一步都不能错!
-
2026-02-02 04:41:03
-
- 5本久别重逢暗恋成真文,舒远、顾漫、judy侠你最爱谁的文风
-
2026-02-02 04:38:49
-
- 【重磅】三中全会新部署:农村政策再升级,农民收入翻番有望!
-
2026-02-02 04:36:34
-
- “午门”到底在哪儿?为何要“推出午门斩首”?
-
2026-02-02 04:34:20
-
- “黑人问号脸”表情包,结婚了
-
2026-02-02 04:32:06
-
- 镇江——曾经的江苏省会
-
2026-02-02 04:29:52
-
- 章子怡可真豪放,胸前只用两条布遮,转身后露少女背让人脸红
-
2026-02-02 04:27:37
-
- 原来微信这样可以快速定位你想要找的人
-
2026-02-02 04:25:23
-
- 咸阳名校:泾阳县泾干中学
-
2026-02-02 04:23:09
-
- 台湾问题的实质,是不是中美问题?
-
2026-02-02 04:20:54
-
- 四川铜币最高价120万,真的这么值钱吗?
-
2026-02-02 04:18:40
-
- 全国27所军校排名更新:国防科大居首,陆军医大9,火箭军工大21
-
2026-02-02 04:16:26
-
- 砺品铸魂 启航新程 | 涪陵五中2025年春期开学典礼
-
2026-02-02 04:14:11
-
- 久违的经典:解密金童玉女的真正含义
-
2026-02-02 04:11:57



盘点台湾省历任领导人及其两岸政策
乔任梁被吊图片肠子(乔任梁吊死照片)