海南大学考研|海南大学2023年硕士研究生招生简章及专业目录
海南大学考研|海南大学2023年硕士研究生招生简章及专业目录
内容原创于【小海螺海大考研真题及辅导】
全平台同名,专注海南大学考研
关注我们获得海大免费真题及最新考研资讯
各位小伙伴,9月20日,早上9:35,海南大学研究生处发布了2023年硕士研究生招生简章和招生目录,一起来看看吧!

海大2023年招生简章来了!【官方网址】
网址:
https://ha.hainanu.edu.cn/gs/info/1024/3671.htm

一起来看看招生简章重点消息


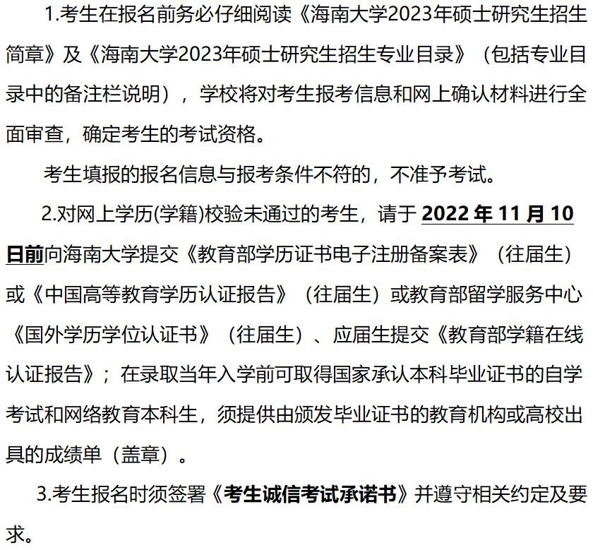
➤1.报考条件

➤2.报名



➤3.资格审查

➤4.初试



➤5.复试及调剂

➤6.录取

23海南大学招生专业目录

海南大学2023年招生专业目录来了!【官方网址】 网址:
https://ha.hainanu.edu.cn/gs/info/1024/3672.htm 学姐仔细浏览了一下今年的招生目录,发现有部分专业出现少量缩招,也有部分专业出现些许扩招,大体和往年招生目录保持相对一致。
我们一起来看下今年的招生目录……





















内容原创于【小海螺海大考研真题及辅导】
全平台同名,专注海南大学考研
关注我们获得海大免费真题及最新考研资讯
-
- 非洲之科特迪瓦——象牙海岸
-
2026-01-23 06:44:04
-
- 大幂幂早年泳装照,至今仍是经典,极品女神魅力不减!
-
2026-01-23 06:41:50
-
- 除夕有哪些习俗?除了守岁你还知道其他的吗?
-
2026-01-23 06:39:36
-
- 「现言甜宠 」男主傲娇爱吃醋甜文占有欲爆棚
-
2026-01-23 06:37:21
-
- 中国第一人贩子“梅姨”最终怎么样了?
-
2026-01-23 06:35:07
-
- 怎样分手才能不伤人?教你5招分手最不伤人的方法
-
2026-01-23 06:32:53
-
- 夜读 | 李菡萏:收到信就来梦里相见
-
2026-01-23 03:03:52
-
- 网友扒出Lisa在泰国出道的未整容照片,原来天生丽质也是假通稿
-
2026-01-23 03:01:37
-
- 黑龙江省各地区公务员的薪酬实况
-
2026-01-23 02:59:23
-
- 从舞台到禁忌:李淑贤的无法言说的过往与传奇
-
2026-01-23 02:57:09
-
- 玉面公主:一场由钱引来的祸端
-
2026-01-23 02:54:54
-
- 上海九龙柱你听说过传说吗?现在那个柱子,年龄大点的人都知道
-
2026-01-23 02:52:40
-
- 柠檬蜂蜜百香果的腌制方法和腌制时间
-
2026-01-23 02:50:26
-
- 林州,红旗渠
-
2026-01-23 02:48:11
-
- 黄奕最新美照曝光,妆容精致黑发红唇强烈冲击!
-
2026-01-23 02:45:57
-
- 39所985高校“一级国家重点学科”全汇总,看看国家选的优势学科
-
2026-01-23 02:43:43
-
- 资深劳务人士为您解密各行业去新加坡工作真实年收入
-
2026-01-23 02:41:29
-
- 南海归墟#南海归墟2集#南海归墟有着神秘的色彩
-
2026-01-23 02:39:14
-
- 某飞行团团长李小兵:飞行训练敢于挑战极限
-
2026-01-23 02:37:00
-
- 绝世美人曾华倩,她才是真正的巴掌脸樱桃嘴,给人一种矜贵的感觉
-
2026-01-23 02:34:46



盘点台湾省历任领导人及其两岸政策
乔任梁被吊图片肠子(乔任梁吊死照片)