莱芜战役是经过7次战场变幻产生的
莱芜战役是经过7次战场变幻产生的
莱芜战役是华东解放军成立后所举行的第一次战役,同时也是一场关于华东我军存亡的一场关键战役,在莱芜战役抉择中先后变更达7次有余才确认的。
决策变更之多,战场变幻之频繁复杂 纵览华野战史也是无出其右的,针对此战役抉择过程来阐述。
第一次作战计划,是1947年1月16日 陈毅、谭震林同志致电中央军委鉴于鲁南战场的发展,待鲁南战役结束后即集全力南下攻打欧震和74师。
中央军委1947年1月17日,致电陈毅、陈士榘和粟裕并告华东局,要求华野以歼灭欧震6到8个旅为作战目标,并要求华野集中至少45个团作战,形成兵力优势打歼灭战。后中央军委又于1947年1月21日致电陈粟谭,要求打欧震集中兵力至少50个团集中一个战场作战。
第二次作战计划是消灭鲁南三路大军右翼25师和65师,此时战场已经发生了重点变化,国民党军队集重兵拟南北对冲,将我华野消灭鲁南区域。1947年1月26日陈粟谭向中央报告了此作战方案,并得到中央军委的认可,
第三次作战计划调整为集中50个团的兵力,先歼灭其鲁南大军右路25师,然后歼灭其左路11师,陈粟谭陈于1947年2月1日将此作战计划上报军委并得到认可。
为了完成鲁南决战,歼灭敌25师和11师,华野紧急将许世友、王建安所属兵力南下,然而鲁南敌人分左中右三路大军拟对我华野进行鲁南决战,在陈诚亲自坐阵下 行兵布阵采用齐头并进、稳扎稳打,大有我军集中兵力诱敌深入的章法,这就使我军难以分割任何一部从而形成局部数倍于敌人的战略布局,所有不得不调整方案。
据《陈毅年谱》《粟裕战争回忆录》知 1947年2月4日至5日期间,陈毅同志鉴于南线敌人重兵密集,战机难寻,而北线的李仙洲集团孤军深入,提出了改变原作战战略,提出了新的作战战略即置南线敌重兵集团于不顾,而以主力北上,以绝对的优势兵力,歼灭北线之敌,如此作战有鲁南决战将变更为莱芜战役。陈毅将他作战战略告知粟裕,并有粟裕集华野前委共同商议,形成了莱芜战役的作战计划(但是《粟裕传》《无冕元帅》《虎啸血野》等记载是不谋而合,陈粟共同提出)

粟裕战争回忆录 461页
1947年2月5日,陈粟谭陈根据所商议的莱芜计划方案和另外两个鲁南决战方案致电中央军委,军委于1947年2月6日回电,同样了莱芜作战计划,并做了进一步歼敌要求。这既是第四次调整作战方案。

第五次作战调整是1947年年月6日,陈粟谭陈鉴于敌25师和74师向我军靠近,决定采用诱敌深入,寻机歼敌,同时做好必要时放弃临沂的准备。

然而期间出现了郝鹏举叛变事件,陈粟谭派2纵将其于1947年2月7日一举歼灭,在歼灭郝鹏举部时陈诚并未要求南线左中右大将前往解救,而是停止前进,稳固阵地,且命令25师和74师后撤,如刺猬战术。
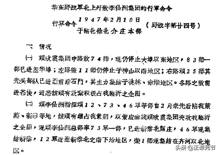
我华野首长陈粟谭陈鉴于此定下决心,进行莱芜战役,并于1947年2月10日发布了莱芜战役作战兵力,即《华东野战军北上歼敌李仙洲集团的行军命令》,这既是第六次变更。

第七次出现战役变化是王耀武根据我军北移时出现的瑕疵,判断出我华野真正的作战意图,即北上歼灭李仙洲集团,随即命令李仙洲停止南进并后撤的决定;此时令我华野陷入两难之敌,莱芜战役的作战计划将泡汤,然国民党此时却出现严重错误,判断我华野是鉴于南北对冲强大压力而撤出鲁南区域,命令王耀武、李仙洲重新南下;如此莱芜战役完美的展开。
莱芜战役的决策过程,可以看到我军华野首长和军委毛主席实施根据战场的变幻作战针对性的作战对策,并做出高效决策。
-
- 中国最适合中老年人的6个旅游地,悠闲惬意消费低,值得一去!
-
2026-02-08 11:18:32
-
- 长江年均流量排名前五的支流,嘉陵江位居第四,汉江无缘上榜
-
2026-02-08 11:16:18
-
- 英国经典建筑,伦敦大本钟
-
2026-02-08 11:14:04
-
- 史上最神秘的神仙:燃灯(神仙也玩儿无间道???)
-
2026-02-08 11:11:50
-
- 深圳红色印记丨莲花山公园
-
2026-02-08 11:09:35
-
- 淋浴喷头用久了容易堵塞?只需简单1个方法,让淋浴喷头洁净如新
-
2026-02-08 11:07:21
-
- 湖南战场上最耻辱的战役——第四次长沙保卫战(一)
-
2026-02-08 11:05:06
-
- 大联盟那个永远封神的男人——贝比-鲁斯
-
2026-02-08 11:02:52
-
- 義的含义(义)
-
2026-02-08 06:28:35
-
- 未来旅游好去处——澎湖县
-
2026-02-08 06:26:20
-
- 领导看重某个下属时,从来都不会直说,但是领导会有这三个表现
-
2026-02-08 06:24:06
-
- 混江龙李俊:水浒传中最聪明的人,装病离开宋江,之后在海外建国
-
2026-02-08 06:21:52
-
- Tencent 'hitches a ride' on DeepSeek's fast track, with Yuanbao making a co
-
2026-02-08 06:19:38
-
- “嘉定三屠” 刽子手,转身成南明 “忠烈”:李成栋的反复人生
-
2026-02-08 06:17:23
-
- 中药里的“全身是宝”系列之(七)——忍冬
-
2026-02-08 06:15:09
-
- 中国“第一私人豪宅”:造价27亿只住2户人家?至今没有人进去过
-
2026-02-08 06:12:55
-
- 战时共产主义政策
-
2026-02-08 06:10:40
-
- 愿你出走半生,归来仍是少年——少年苏轼
-
2026-02-08 06:08:26
-
- 全国高考分数线出炉,这个省份的分数高到令人诧异!
-
2026-02-08 06:06:12
-
- 浅谈魅族mBack:突破传统的束缚,敢于创新才有进步
-
2026-02-08 06:03:57



盘点台湾省历任领导人及其两岸政策
乔任梁被吊图片肠子(乔任梁吊死照片)