“丝袜门”是病毒入侵还是被盗号,有三种情况,腾讯为何不发声?
“丝袜门”是病毒入侵还是被盗号,有三种情况,腾讯为何不发声?
事情的起因很简单,就是在7月15日,一张微信群截图突然在互联网上传播开来,一名群昵称归属为“省政府办公厅”的微信账号发了3句不雅的文字,被网友戏称为“丝袜门”。随后建群单位表示是病毒入侵。

来源:网络微信群截图
一张截图和一个声明,从而引发吃瓜群众的围观讨论。
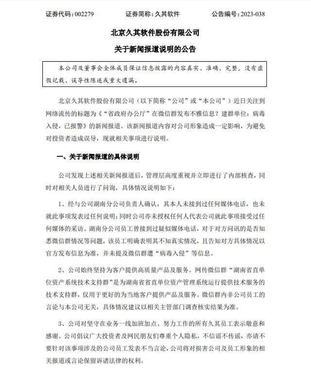
首先,可以确定的是这是一个工作群,其中乙方是久其软件,属于提供软件和技术支持的合作单位。在16日,久其软件发布公告大概意思是:我们仅是提供技术服务的技术支持,微信群内非公司员工的言论与本公司无关,具体情况建议以相关主管部门调查核实结果为准。大概意思就是不关我们的事。

来源:久其软件公告
其次,作为微信的运营方腾讯这一次尤其的安静,不少网友把矛头指向腾讯,要求它做出回应,账号是否被病毒入侵了?但这一次让网友们失望了,腾讯自始至终保持沉默。
如果真要被病毒入侵或盗号,无疑是对腾讯技术的一次重大考验。要知道对于怀疑腾讯的技术,腾讯一般都会强势回应的。
因为在2022年时候,就发生了一起类似的事情。在2022年5月份,郑州轻工业大学体育学院副院长因为误将发给小情人的色情消息发到了工作群里,眼见无法挽回,随即表示账号被盗了。
这一次腾讯没惯着他,随后腾讯公发布辟谣声明称:经过微信团队仔细调查落实,该账号并不存在被盗号一事。并表示要追究相关人的法律责任。

这一次腾讯的表现让不少吃瓜群众感到失望。不过作为一名技术人员猜测可能只有以下三种原因:第一种、账号真的被盗了;第二种、电脑被病毒入侵;第三种、腾讯不敢发声。
我想说的是,第一种情况概率极小极小。
目前微信账号管理的是那种特级的严格,不仅是实名认证、手机认证、登录认证、绑定设备、绑定机器的MAC地址等等,而且异地登录或换机登录都必须手机认证或人脸认证。所以出现盗号几率很小。

第二种情况是极有可能的。
从用户的使用习惯来看,当时发信息的账号应该是登录在PC电脑上发出来的,因为这样会有很大概率把发给私人的信息错发到群里,相信不少人都做过。还有这是工作群,登录在电脑上办公更方便。
而PC电脑遭遇病毒入侵后,会自主操作电脑上的各种软件,最常见的就是打开各种网页,而打开聊天软件也是可行的。这种PC病毒一般也很好被识别出来,所以是否中电脑病毒一查就知道了。
但是,据悉胡某某已向其处室分管负责人报告,称其微信号被人盗用。难道已经排除了第二种情况了?

来源:湖南纪委通报
第三种情况也是极有可能的。毕竟涉及到省属单位,每一家公司的公关都得慎重考虑后果的。这里就不过多的分析了,各位自行脑补。
不过这件事已经被相关部门介入并调查,相信要不了多久就会有结果了。广大吃瓜网友请耐心等待,不要以谣传谣。
最后再说一句:要想人不知除非己莫为。
-
- 拥有“大钳子”的大齿猛蚁,攻击只需要0.13毫秒?到底有多厉害?
-
2026-01-31 22:11:01
-
- 阉鸡技术分享,阉鸡的详细过程,附阉鸡的注意事项
-
2026-01-31 22:08:46
-
- 晚清无可争议的大胜利:第二次大沽口之战中清军大败英法联军
-
2026-01-31 22:06:32
-
- 杀人:探讨人性深渊与社会反思
-
2026-01-31 22:04:18
-
- 海上丝绸之路的主要航线
-
2026-01-31 22:02:03
-
- 还有人不知道如何计算自己的生辰八字?两张图让你一目了解!
-
2026-01-31 21:59:49
-
- 公孙绿萼:绝情谷中未绝情,断肠崖上痛断肠——金庸笔下的女子
-
2026-01-31 21:57:34
-
- 原来板栗去壳这么简单快速,教你一招,1秒钟剥一个,还不伤指甲
-
2026-01-31 21:55:20
-
- 新当代艺术之父圣君(盛军)
-
2026-01-31 21:53:05
-
- 南波儿前夫知道错了?翼风致歉南波儿:“体会到了你当年的感受”
-
2026-01-31 21:50:51
-
- 美国为啥非要打贸易战?用最简单的道理告诉你!
-
2026-01-31 21:48:36
-
- 九年级家长会讲话稿
-
2026-01-31 21:46:22
-
- 高清大图来袭!坐拥神仙颜值,江苏高校最美“校花”惊艳这个春天!
-
2026-01-31 21:44:08
-
- 吃鸡总没你的份?选对耳机很重要,这三款耳机让菜鸟也能妥妥吃鸡
-
2026-01-31 21:41:53
-
- 2024年,有六个看似不起眼却非常赚钱的行业,你们知道是哪些吗?
-
2026-01-31 21:39:39
-
- 【23年11月】香港工银亚洲最新开户指南!内地取现无费用的港卡!
-
2026-01-31 21:37:24
-
- “飞哥换电”为市民绿色出行按下快捷键
-
2026-01-31 21:35:10
-
- 大白兔出香水了,还是奶糖味的!网友:喷了会被吃掉吗?
-
2026-01-31 17:54:51
-
- “一条胡同半个中国”,你所不知道的史家胡同
-
2026-01-31 17:52:37
-
- 甄嬛为何要用狐尾百合打掉安陵容的孩子嫁祸皇上
-
2026-01-31 17:50:22



盘点台湾省历任领导人及其两岸政策
乔任梁被吊图片肠子(乔任梁吊死照片)